必威西汉姆联官网首页
首页
必威概况
必威概况
组织结构
领导班子
学科建设
本科专业
硕士点
教学管理
公外研究生
外语研究生
教学动态
本科生教学
精品课程
科研管理
期刊指南
相关网站
科研动态
科研成果
科研政策
科研机构
师资队伍
必威betway
工作动态
工作计划
师德师风
课程思政
规章制度
重要公示
重要通知
学生工作
学生工作队伍
学院团委学生会
最新动态
规章制度
外语培训
培训项目
术语库 语料库 论文修...
必威概况
必威概况
组织结构
领导班子
学科建设
本科专业
硕士点
教学管理
公外研究生
外语研究生
教学动态
本科生教学
精品课程
科研管理
期刊指南
相关网站
科研动态
科研成果
科研政策
科研机构
师资队伍
必威betway
工作动态
工作计划
师德师风
课程思政
规章制度
重要公示
重要通知
学生工作
学生工作队伍
学院团委学生会
最新动态
规章制度
外语培训
培训项目
术语库 语料库 论文修...
通知公告
人事工作
工会工作
行政工作
首页
通知公告
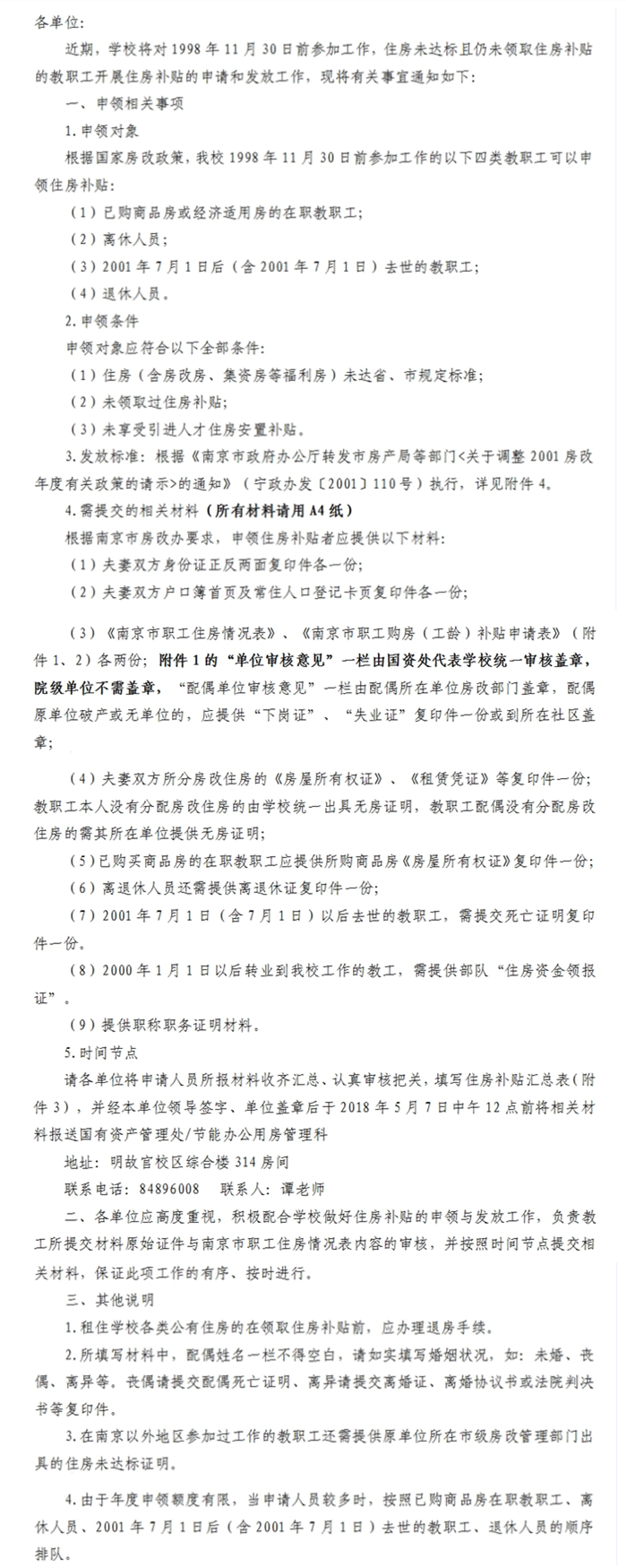
关于申领住房补贴的通知
2018-04-25
作者:
供图:
审核:
来源:必威西汉姆联
访问:
356
附件下载
2018申领住房补贴的通知附件.doc
分享:
必威概况
|
学科建设
|
教学管理
|
科研管理
|
师资队伍
|
必威betway
|
学生工作
|
外语培训
|
校内导航链接
南航科技部
南航自动化办公系统
南航首页
研究生院
巴尔干地区研究中心的网
校外导航链接
中华人民共和国新闻出版总署
中国知网
开世览文
教育部
江苏教育
江苏省科学技术厅
江苏社科网
清华大学出版社
院内导航链接
办公自动化平台
精品课程
关注微信公众号